今天是
智能问答
无障碍浏览
长者模式
首 页
资讯中心
政府信息公开
政务服务
公众互动
回应关切
区长信箱
来信回复
网上征集
数据发布
专题专栏
智能问答
当前位置 :
首页
>
政府信息公开
>
法定主动公开内容
>
公共企事业单位信息公开
>
水电气
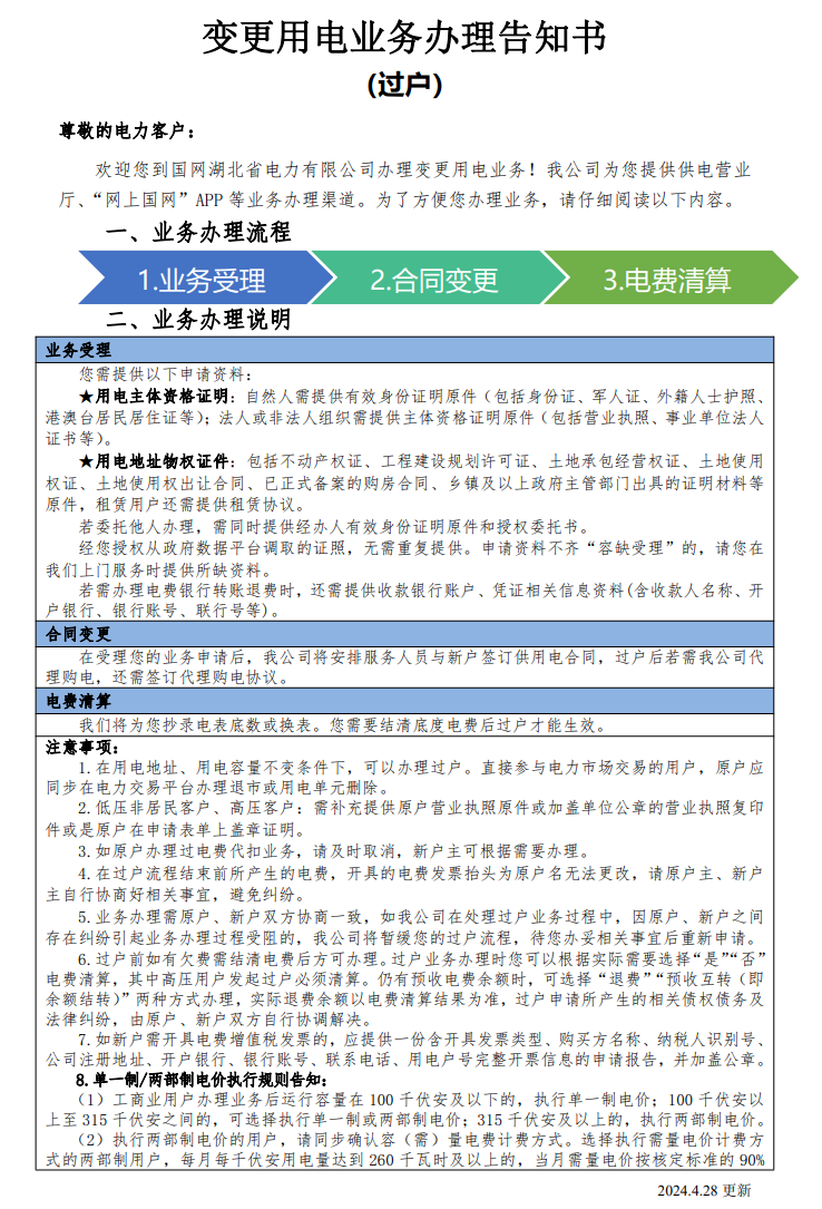
变更用电业务办理告知书——过户
信息来源:国网鄂州市华容区供电公司
日期:2025-08-25
分享:
【
打印此页
丨
关闭窗口
】
主办单位:华容区人民政府 Copyright 2008-2017 承办:华容区人民政府办公室
联系电话:027-60586058 电子邮件: hrqzf@ezhou.gov.cn
工信部ICP备案号:
鄂ICP备17005844号-1
系统管理入口
网站标识:4207030001 建议采用1024*768以上分辨率浏览本网站
站点地图
点击总量:
鄂公网安备 42070302000095号
线下政府信息查询地址、联系方式:
单位名称:华容区人民政府
单位地址:鄂州市华容区楚藩大道220号
联系人:区政府办
联系电话:027-60586058