实施主体:鄂州市水务集团有限公司
申报渠道:新建工程项目在办理施工许可时,由市住建局征集项目所属企业水电气报装需求,通过鄂州市工程建设项目审批管理系统向我公司推送用户信息;用户也可通过湖北政务服务网、水务集团官网(www.ezzls.com)、微信公众号(鄂州市水务集团有限公司)、支付宝(鄂州自来水用水报装服务小程序)、鄂汇办APP(自来水用水报装)、报装电话、水电气网共享营业厅、24小时自助服务区、鄂州市水务集团线下营业厅、行政服务大厅等线上线下渠道,向水务集团办理供水接入相关事项。
单表用户(有建筑区划红线)用水报装
一次性告知承诺内容
报装环节:0个(工改平台推送报装信息,踏勘、审批、施工、接入等环节前置)
承诺时间:0个工作日(提前布局周边管网期间即完成直接接入)
报装费用:0费用(外线规划红线接入免费用)
申报提交材料:0材料(鄂州市工程建设项目审批管理系统自动推送)
用户跑腿次数:0次(客户专员全程帮办代办)
审批时间:0个工作日(无需用户办理行政审批手续)
其他说明:
本指南适用于鄂州市水务集团有限公司供水服务范围内单表用户(有建筑区划红线)申请新装的单表供水接入工程。
供水接入前置服务是指在用户在办理施工许可时,完成踏勘、审批、施工、接入等环节。
一、服务内容
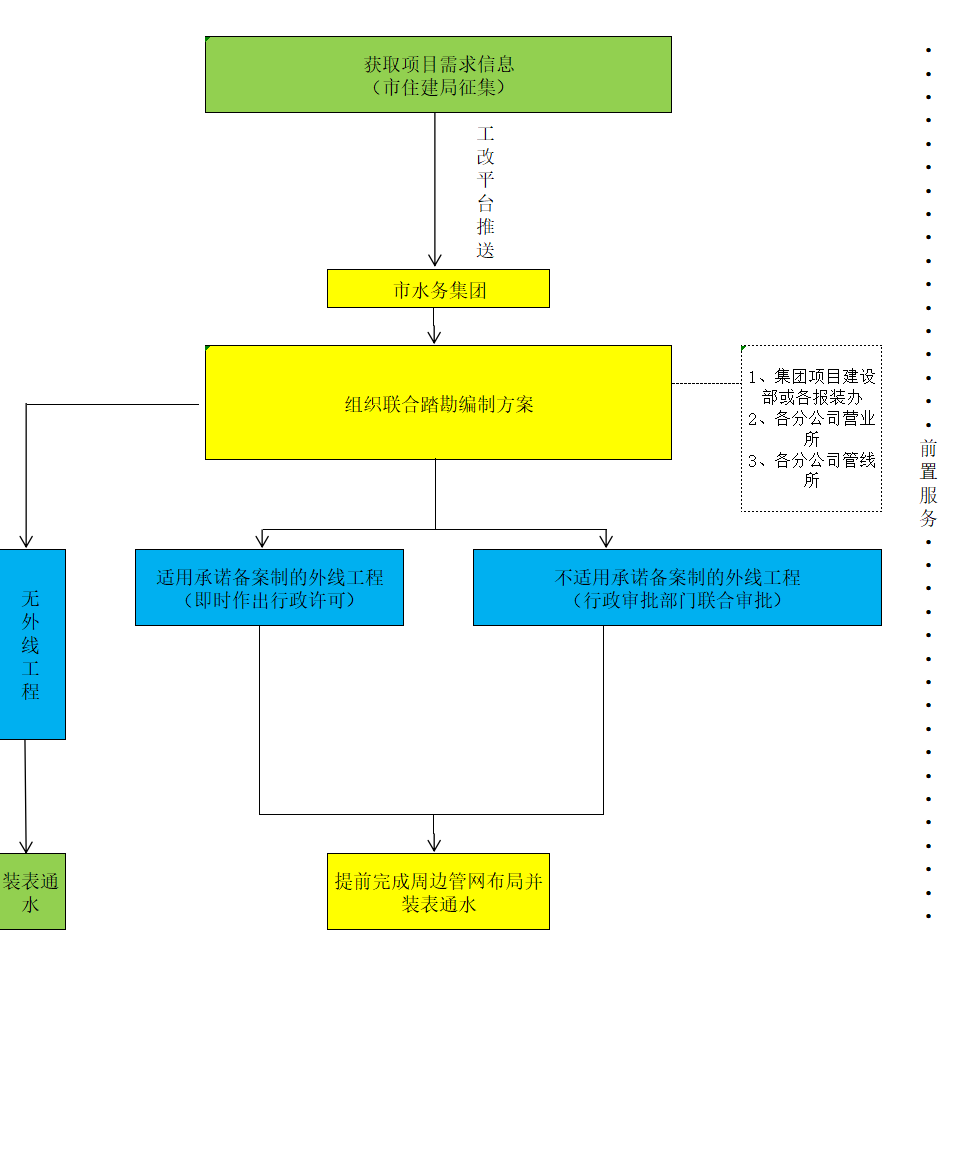
根据鄂州市水电气联动报装行动方案,新建工程项目在办理施工许可时,由市住建局征集项目所属企业水电气报装需求,通过鄂州市工程建设项目审批管理系统向我公司推送用户信息,我公司主动预约上门联合查勘,代办占道施工交通组织、占用挖掘道路、占用绿地、砍伐迁移树木等行政审批手续,完成外线工程施工并接入通水。
(一)获取用户信息,工作人员2小时内联系用户核对信息并预约查勘时间。
(二)联合现场查勘,确定供水接入方案。
(三)根据用户个性化需求,优化供水设计。提供市政道路挖掘、交通、园林等行政审批手续代办服务。
(四)签订《供用水合同》。
(五)穿越城市道路不超过30米,线路长度不超过600米的5个工作日内完成外线工程施工并接入通水。

单表(无建筑区划红线)及多表用水报装
一次性告知承诺内容
受理条件:
1.合法手续(含用地手续);
2.申报单位、提交资料、缴费事项等名称须一致。
报装环节:
承诺时间:3个工作日(企业用户2个工作日)
申报提交材料:
《不动产权证》、《营业执照》任选一件(在鄂州市电子证照库可查验的免提交)
收费标准和依据:
1.报装手续零收费。
2.工程量根据设计图纸、相关规范及现场实际情况计算。
3.材料价格:参照《鄂州工程造价信息》同期价格,并结合现行市场价计算。
4.供水工程收费标准依据湖北省2018版工程建设定额及2013版工程建设清单计价规范以及2002版勘察设计收费标准执行(以上标准、规范如有最新版本,以最新版本为准)。
其他说明:
1.对单表企业用户(无建筑区划红线)用水报装办理时限为:1.5个工作日内完成报装受理(及勘察设计);0.5个工作日内完成施工合同签订(用户签字盖章后);我公司代办占道施工交通组织、占用挖掘道路、占用绿地、砍伐迁移树木等行政审批手续,用户缴费后按照施工合同完成工程施工(现场符合施工条件)及验收通水。
2.对单表用户(无建筑区划红线)用水报装办理时限为:2.5个工作日内完成报装受理(及勘察设计);0.5个工作日内完成施工合同签订(用户签字盖章后);用户缴费并自行办理施工相关行政审批手续后,按照施工合同完成工程施工(现场符合施工条件)及验收通水。
3.对多表用户用水报装办理时限为:2.5个工作日内完成报装受理及勘察(提供齐全资料,设计时限以双方确认的协议为准);0.5个工作日内完成施工合同签订(用户签字盖章后);用户缴费后,按照施工合同完成工程施工(现场符合施工条件)。
4.申报人在收到供水工程缴费通知后,签订《工程施工合同》、《供用水合同》。
5.推行“容缺受理”机制,根据企业承诺,先行受理报装,相关申报资料、补齐手续等可在验收通水前提供或办理。
6.为优化供水设计,需用户提供建设项目设计图纸(含电子版)及前期用水等资料。
7.为明确新建住宅小区二次供水设施的建设与后期管理责任,鄂州市水务集团有限公司只与房屋开发单位(或房屋产权单位)签订新建小区户表工程施工合同,且用水申报单位名称、施工合同签字单位名称及工程费缴款单位名称必须一致。
8.超过6层的高层建筑需安装二次加压设施,申报单位负责加压泵房等供水设施的土建、供水管道穿越建筑墙体、楼板的套管预埋、将电源引至加压泵房、预留泵房应有远程监控系统专用光纤接口,为生活加压泵房安装供电局结算的独立电表。
9.由总表供水的集体居民用户分户改造须使用该总表的全体居民参与。
10.鄂州市水务集团有限公司未委托任何单位和个人代办用水报装手续。由非法中介活动造成的一切后果均由当事人自行负责。
11.房屋产权不清晰、非业主报装、非法机构代办、有拖欠水费和违章用水情况的报装暂不受理。
用水报装服务网点及咨询投诉电话:

|
|
主办单位:华容区人民政府 Copyright 2008-2017 承办:华容区人民政府办公室 联系电话:027-60586058 电子邮件: hrqzf@ezhou.gov.cn 工信部ICP备案号:鄂ICP备17005844号-1 系统管理入口 网站标识:4207030001 建议采用1024*768以上分辨率浏览本网站 站点地图 点击总量: |
|